Background: In classical Hodgkin lymphoma (cHL), 20%-30% of patients experience relapse or progressive disease after standard chemotherapy, requiring salvage treatment strategies including targeted immunotherapy with brentuximab vedotin (BV). Molecular mechanisms underlying treatment resistance to BV in cHL are still poorly understood. The unique characteristics of cHL microenvironment, which represents >90% of the cellular infiltrate, make targeted gene expression profiling (T-GEP) a suitable technique to investigate immune-related determinants of BV sensitivity.
Methods: 31 consecutive patients (pts) affected by relapsed-refractory (R/R) cHL treated at 2 italian Institutions from 2013 to 2018 with available formalin-fixed paraffin embedded (FFPE) tissue collected right before the start of BV therapy, were included in this retrospective study. FFPE tissue was profiled by T-GEP on the Nanostring platform, using the PanCancer Immune Profiling panel, encompassing 730 genes regulating the most relevant immunologic pathways. Disease response after BV treatment was evaluated by FDG-PET after 4, 8, 12 and 16 cycles.
Results:
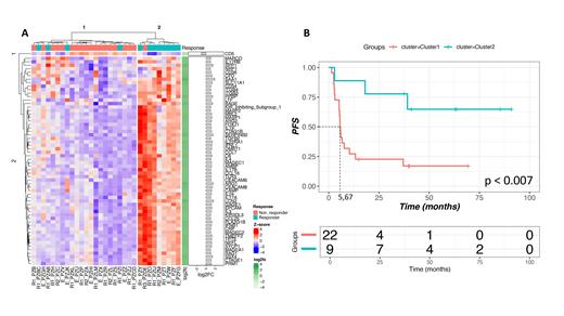
Median age of the whole cohort was 38 years (y) (range 18-76). 18 pts (58%) were male. Median number of BV cycles was 8 (range 2-16). After a median follow-up of 3.5 y from the start of Brentuximab treatment, the overall survival (OS) and progression-free survival (PFS) rates were 87% and 32% respectively. Pts were classified as BV-responders in case of complete metabolic response (CMR) lasting more than 6 months (m); pts achieving less than CMR or short lasting (< 6 m) CMR were classified as non-responders (NR). By applying these criteria, 12 pts (39%) were classified as responders and 19 as non-responders. Differential expression (DE) analyses were performed and differentially expressed (DE) genes were selected by applying two statistical filters: (log2FC > 1 and p-value < 0.05). 61 genes were differentially expressed between responders and non-responders. The 61-gene signature included genes involved in JAK-STAT signaling, IL-17 signaling and cytokine-cytokine receptor interaction. Unsupervised clustering analyses identified two different pts clusters with clearly different BV-sensitivity profiles: cluster1 (22 pts) and cluster2 (9 pts). Among the 22 pts of cluster 1, only 4 pts were responders while 18 were non-responders. As opposite, 8 of 9 patients of Cluster2 were responders, while only 1 was non-responder (p=0.0005).
In line with this, 4-y PFS rate of the 22 pts included in cluster1 was 19%, while the 4-y PFS rate of the 9 pts included in cluster2 was 66% (p=0.007). Median PFS of Cluster1 was only 5.7 months. The composition of the two clusters was not significantly different in terms of number of prior therapies and disease stage at the time of BV treatment.
After achieving a CMR 6 of 9 pts were consolidated with autologous stem cell transplantation (ASCT) in cluster2. In cluster1, 1 patient was consolidated with ASCT after CMR, and 2 pts received allogeneic stem cell transplantation (allo-SCT) after BV-failure.
Conclusions: With the limitation of the small sample size, these data suggest that the composition of cHL microenvironment could influence the activity of single agent BV. Pre-treatment microenvironment profiling with T-GEP could be a useful tool for selecting patients who may derive maximal benefit from BV in cHL.
Disclosures
Viviani:Takeda: Other: Travel and meeting accomodation; Beigene: Other: Travel and meeting accomodation. Tarella:ADC Therapeutics: Other: Advisory Board; CELGENE: Other: Advisory Board. Pileri:Stemline: Speakers Bureau; Lilly: Speakers Bureau; Diatech: Consultancy; Roche: Speakers Bureau; Beigene: Speakers Bureau; Nanostring: Speakers Bureau; Celgene: Speakers Bureau. Derenzini:TAKEDA: Other: advisory board, Research Funding; ADC Therapeutics: Research Funding; Incyte: Other: advisory board; BEIGENE: Other: Advisory board; ASTRAZENECA: Other: Advisory Board; ROCHE: Other: advisory board, Speakers Bureau.

This feature is available to Subscribers Only
Sign In or Create an Account Close Modal